

{
"name": "osamwonyi idehen",
"occupation": "software / electrical engineer ",
"likes": ["Running", "smash burgers"],
}
My Work
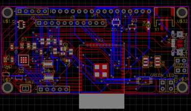
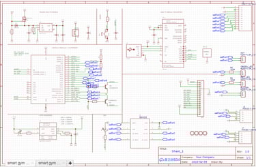
Smart gym sensor using RFID
FPGA Mini-Project
Portfolio
Overview
This project developed a virtual personal trainer device that tracks workout performance using custom hardware and software. The system monitors movement, counts repetitions, and provides real-time feedback through a desktop application.
Key Features
Custom C# Desktop Application – displays workout data and feedback.
Arduino-Based Firmware – processes motion data from a 9-DOF sensor.
Custom PCB & 3D-Printed Enclosure – integrates and protects the electronics.
RFID Communication – transmits repetition and movement data to the app.
Operation
The 9-DOF sensor detects exercise movements and counts repetitions once thresholds are met. Completed set data is sent to the desktop app, which analyses form, tracks progress, and provides feedback.
Outcome
Delivered a fully functional smart gym sensor prototype, demonstrating how electronics can replicate aspects of a personal trainer.
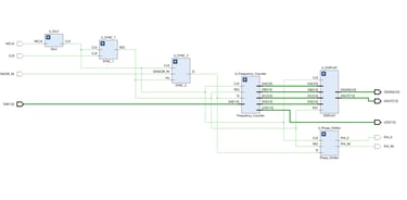
Digital Phase Shift and Frequency Measurement Circuit (FPGA Project)
Designed and implemented a system on a Spartan-6 FPGA to shift sensor input signals by 90°, measure frequency, and display results on a 7-segment display. Contributed by developing VHDL modules (Div2, SYNC, Phase Shifter, Frequency Calculator, Display), integrating them at the top level, and debugging using Vivado simulation.Skills Gained: VHDL programming, FPGA design and simulation, digital signal processing, hardware debugging, problem-solving, and system integration.








About Me
Hi, I’m osamwonyi a Computer Systems Engineering graduate from the University of Kent with a passion for embedded software, electronics, and system design. Throughout my degree and personal projects, I’ve worked with a wide range of technologies, including, C, C++, Python, Java, and embedded C for microcontroller Arduino
Portfolio
, Raspberry Pi, ARM-based microcontrollers, FPGA development Git/GitHub, MATLAB, Simulink, Linux, and real-time operating systems (RTOS)Circuit design, PCB work, 3D printing, and hands-on hardware integration Network protocols, encryption, and secure systems concepts. I enjoy bringing hardware and software together to solve real-world problems whether it’s coding low-level drivers, prototyping electronic circuits, or building complete systems.
Beyond the technical side, I’ve developed strong teamwork and leadership skills through the Duke of Edinburgh Gold Award and volunteering with the Boys’ Brigade. These experiences taught me how to adapt, take initiative, and keep learning in challenging situations.
When I’m not building or coding, you’ll usually find me at the gym, experimenting with new tech ideas, or spending time with friends.
I’m excited to grow as an engineer and contribute to innovative projects in embedded systems, software development, and beyond.

























Suffering from skill issues
Python
C#/C++/C
Javascript
HTML/CSS










Java


SQL


AWS/Azure


AUTOCAD
PCB DESIGN
VHDL
MATLAB
3D PRINTING








Wanna talk?
Contact me with any questions or just to say a few nice words ... or mean ones. Up to you .... free will and all
© 2025 Osamwonyi



